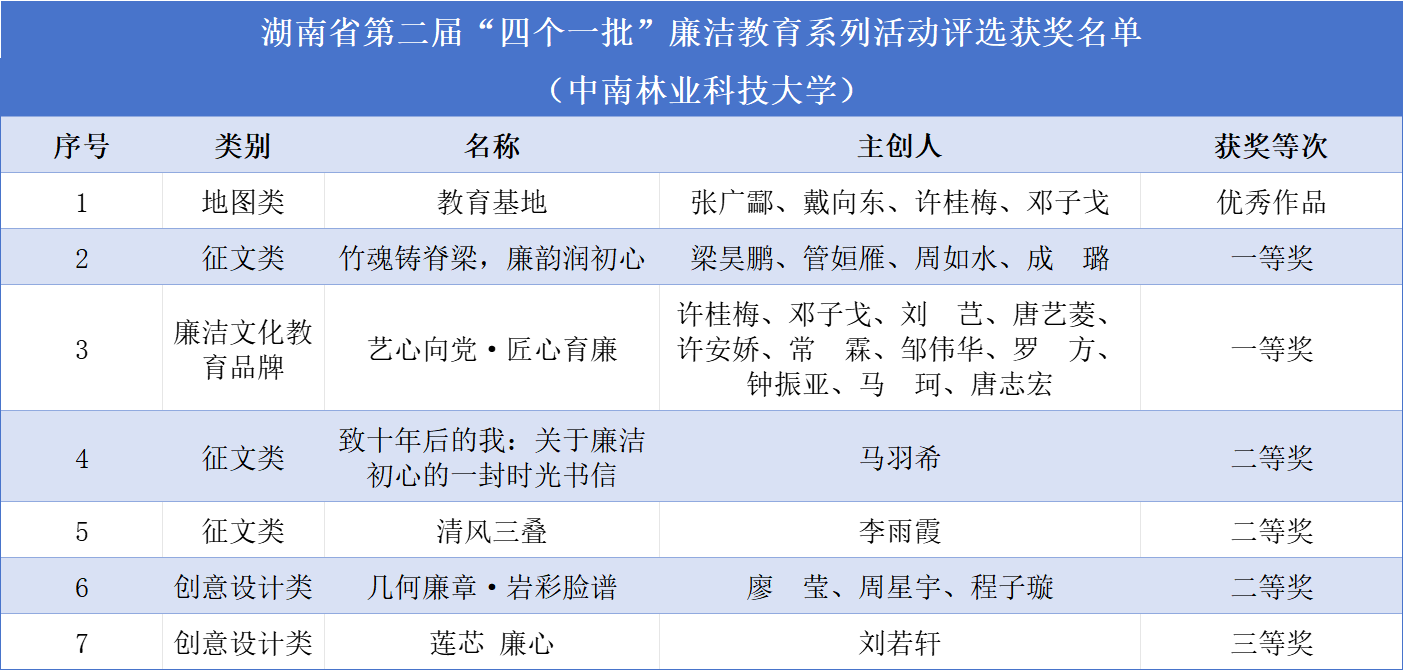
【林大网讯】(文/宣传统战部)近日,湖南省教育厅公布了第二届“四个一批”廉洁教育系列活动评选结果,我校获评一等奖2项、二等奖3项,三等奖1项,优秀作品1项。

近年来,为贯彻落实《关于加强新时代廉洁文化建设的意见》精神,学校将每年的11月确定为学校“廉洁文化宣传月”,构建了党委领导、各部门联动、广大党员干部和师生员工广泛参与的廉洁文化建设工作机制,营造了廉洁从政从教良好氛围。学校通过党委理论学习中心组学习、党支部“三会一课”、主题党日、主题团日和主题班会等途径,组织师生深入学习党章党规党纪及教师职业行为准则,筑牢思想防线。
学校构建了各二级单位“平台宣廉、品牌固廉、故事颂廉、家风助廉、文化润廉”的五廉品牌矩阵,推动廉洁文化与学科专业深度融合;征集了廉洁主题书画、海报、短视频等作品,师生在中国好创意“廉洁文化创意专项赛”等活动中荣获一等奖1项、二等奖2项;改造了竹园、爱莲池等廉洁文化教育基地,建设了一批富有教育意蕴和审美价值的实体阵地,构筑起校园“廉洁景观带”。(一审/杨家伟 二审/张胜利 三审/周预分)